南方+ 2021-05-02 原创
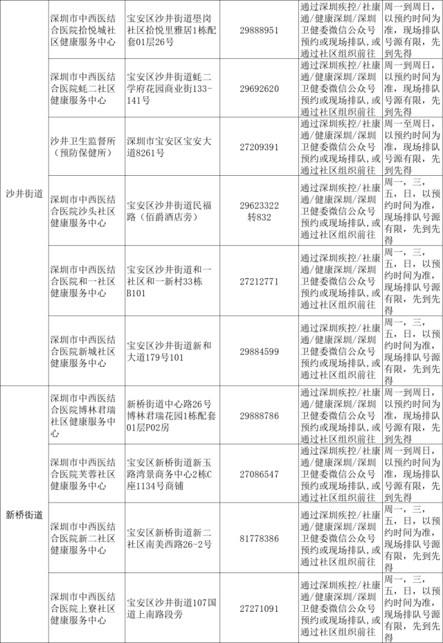
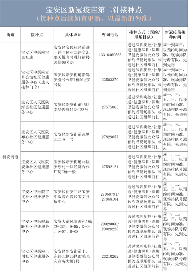
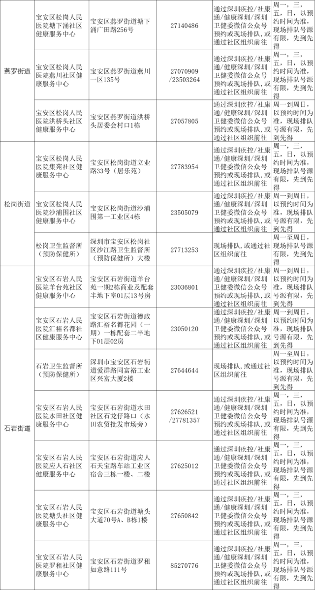
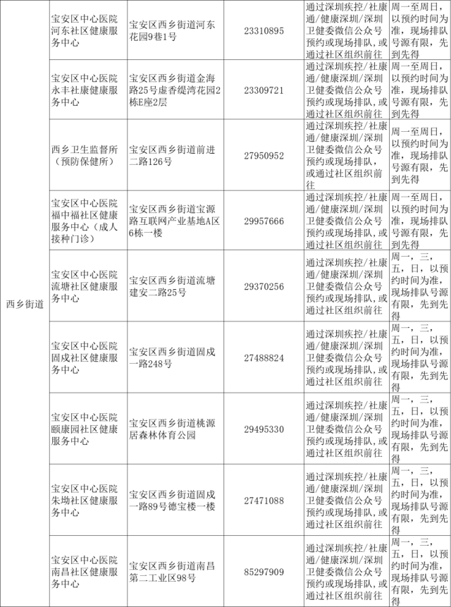
好消息、好消息,宝安区新冠疫苗第二针指定接种点增多了,全区10街道共有51个。
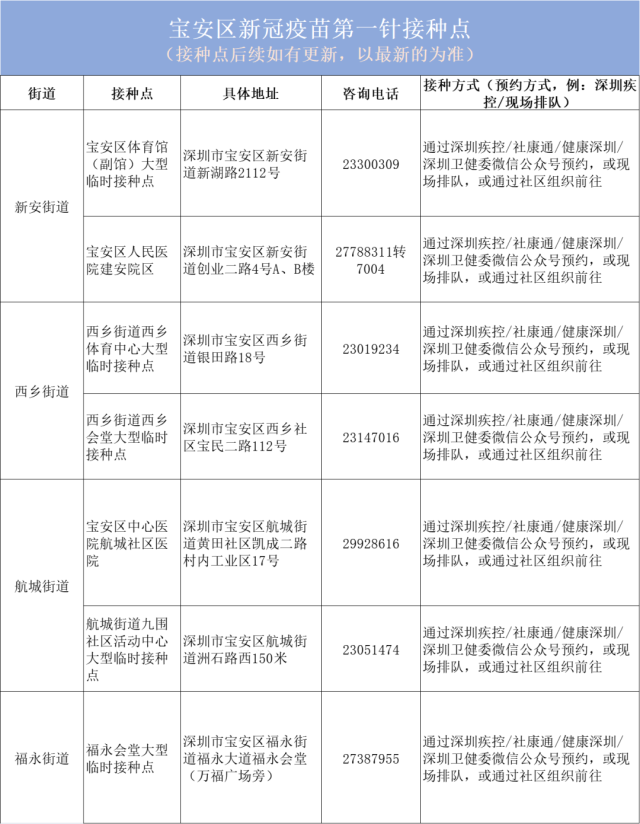
目前,宝安区新冠疫苗第一针指定接种点主要满足接种首针新冠疫苗的需求,需要接种新冠疫苗第二针的请看过来(目前优先接种第一针接种间隔已满6周以上者)。
需现场排队的接种点,建议提前咨询以下接种点疫苗厂家信息及库存情况,以免白跑一趟。
编辑:汪文成
深圳新闻网 2021-05-01
原创 2021-05-01
评论