原创 2019-09-05 原创
记者从广州市公共资源交易中心获悉,广州市南沙区今年已出让土地总面积超过200万平方米,出让总价约为229亿元。
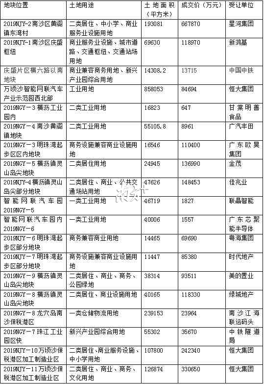
一个地区的土地供应布局背后,能够折射出区域产业的定位。南方+记者了解到,截至记者发稿,今年南沙区已出让19宗地块,出让总面积2016363平方米,出让总价为2293619万元。重点集中在明珠湾区灵山岛尖、万顷沙、庆盛枢纽等地块,灵山岛尖出让地主要为居住用地和商业、商服用地,万顷沙区域以供应工业用地为主,庆盛枢纽地块主要为商业服务业设施、交通用地。

七大房企扎堆灵山岛尖,南沙CBD集聚效应显现
几年前的一座滩涂之地荒岛,如今成了现代化的滨海美景,灵山岛尖早已成为明珠湾的一张名片。
不久前,粤海地产就在灵山岛尖拿下地块,拟打造为粤海南沙总部项目,同时设置粤海集团建设的珠江三角洲水资源配置工程总部,再造区域标杆。
粤海只是一个缩影。南沙今年出让的19宗地块中,位于明珠湾起步区灵山岛尖的就有7宗,成交总价为76.28亿元,分别被佳兆业、广东欧昊、金茂、粤海、时代地产、绿城中国、美的置业7家大牌房企拿下。
大牌房企为何扎堆于此,翻看该区块的定位就不难理解。灵山岛尖所在的明珠湾起步区,定位为具有粤港澳合作服务功能和城市综合服务功能的中央商务区核心区,而灵山岛尖则是明珠湾起步区率先启动建设的核心区域。
其实,从2014年灵山岛尖正式开发算起,如今明珠湾起步区已经建设了五年。今年4月,南沙明珠湾总部基地项目6个总部项目在灵山岛尖集体开工,翻开项目名单,每一个都颇有分量:越秀国际金融中心、省交通集团智汇晶谷(即“利通中心”)、中金岭南国际贸易中心、国际风险投资中心、南沙国际贸易中心和星河总部2.0项目。
加上粤海控股集团,目前明珠湾起步区仅仅是灵山岛尖部分就已经收获了近10个企业总部项目,短短五年就已经展示了强大的产业吸附能力。

定位为广州唯一城市副中心的南沙区,早已通过各种形式,吸引大量总部企业在此聚集。这背后也不乏政策的支持,早在2017年南沙就专门制定了《广州南沙新区(自贸片区)促进总部经济发展扶持办法》,瞄准企业总部精准发力招商。该办法对落户的企业总部进行重奖:凡是属于世界1000强、中央大型企业、中国企业500强、中国民营企业500强的,只要在南沙注册总部公司且满足注册资本和纳税要求的,最高可以奖励2000万元。
南沙区相关负责人也对记者表示,灵山岛尖是明珠湾起步区近期重点开发区域,基础设施建设已基本完成,计划在未来三年的时间,完成约30个地块的二级开发。
承担南沙核心区的灵山岛尖、横沥岛尖10多平方公里区域的城市综合开发的中交城投,更是在这片区域下足筹码。中交城投党委书记、董事长芮捷告诉记者,该公司已在南沙灵山岛和邮轮母港核心区域,积累了100万平方米、总价值超300亿元的经营性城市核心资产。

智能网联汽车产业园动作频频,产业链初步形成
明珠湾总部经济集聚,代表了南沙在现代服务业上的后发优势。推动制造业高质量发展,也是南沙当前面临的重要课题。
作为南沙首个超千亿元的产业集群——汽车产业,则被寄予厚望。
上述19宗地块中,5宗与汽车产业直接关联。
今年4月,恒大在南沙再次拿下发展新能源汽车的地块,该地块占地面积达85.8万平方米。根据土地招标公告要求,恒大在项目开发建设期间和建成后将与广州市南沙区政府通力合作,建设具备国际一流纯电动汽车研发制造水平的纯电动汽车组装项目。
6月,官方公布恒大投资1600亿元在广州南沙区建设新能源汽车三大基地等项目。
1个月后,南沙自贸片区万顷沙保税港加工制造业区块两地块出让结果浮出水面,两地块紧邻正在建设中的恒大智能汽车零部件项目,分别被联晶智能电子和广东芯聚能半导体获得。
这两家企业为何如此靠近恒大造车基地?
看看两家企业的产业方向。联晶智能主要面向新能源汽车及自动驾驶的智能LED车灯模组、高端封装部件、新型显示器件的设计、研发与生产。广东芯聚能半导体主要从事研发电子信息技术类的高端半导体发光技术以及芯片制造应用技术。
摊开更大的地图,南沙正在此地规划建设10平方公里的智能网联汽车产业园。上述地块均位于产业园内。
加快建设新能源汽车重点项目,推动形成第三代半导体与新能源汽车协同创新的产业生态,打造新能源智能网联汽车城的蓝图正在绘就。
恒大集团在南沙南部建设新能源汽车三大基地,是南沙已然形成“北部、中部、南部”三大造车区块的一个部分。在中部的南沙新区明珠湾区,将建设展示人车路全面协同的智能驾驶示范支撑系统。而北部,同样在动土。

5月份,广汽丰田拿下面积为5万余平方米的南沙北部的黄阁镇地块。随后,广汽丰田发布公告将在北部的黄阁斥资113亿元建设新能源车产能扩建项目一期和二期。
站在现代产业高地,南沙立足长远。8月份,恒大斥资57.299亿元拿下万顷沙两宗宅地,两宗宅地与4月份恒大拿下的新能源汽车工业用地直线距离不到1公里,两宗住宅用地合共配建51000平方米的人才公寓。
庆盛枢纽片区建设进入加速期,港企新鸿基加仓大湾区
提及南沙当前重点发展的区域,绕不过去庆盛。南沙庆盛枢纽区块地理、交通位置优越。除了已开通的地铁 4 号线,规划中的两条地铁线路(22 号线及知南线)亦会设置站点,更有广深港高铁庆盛站。
今年2月,港企新鸿基地产以 118970 万元的底价拍下南沙庆盛枢纽土地面积达 6.9 万平方米的商业用地块。
去年5 月,新鸿基就首次以统京有限公司的身份以 26350 万元的底价拍下南沙庆盛枢纽区块,此次拍得的地块与此前地块毗邻。

值得一提的是位于广深港高铁西九龙站的环球贸易广场 ICC,就是由新鸿基全资开发。新鸿基透露,将采用TOD(公共交通导向发展)模式,开发庆盛枢纽区块这两幅商业用地,打造成广州另一个质素超卓、具指标性的综合商业发展项目。目前,新鸿基在广州天河区打造的天环广场、天汇广场均已成为广州标杆性商业项目。
庆盛枢纽区块为南沙自贸片区七大区块之一,总投资约341亿元的庆盛枢纽综合开发项目已于4月15日正式动工,庆盛枢纽片区建设进入“加速期”。
而根据南沙科学城的最新规划,南沙科学城规划总面积99平方公里,其中包括明珠湾片区91平方公里以及庆盛片区8平方公里。值得注意的是,香港科技大学、南沙庆盛人工智能产业园均位于庆盛枢纽片区。
对比今年南沙的土地供应,我们会发现,打造国际科创高地、构建现代化产业体系是南沙当务之急。
充足的土地供应是南沙参与未来城市竞争的重要一环。今年4月,广州市南沙区因土地节约集约利用事项荣获国务院大督查通报表扬,成为广州市唯一、广东省仅有两个之一的受通报表扬地区。
随着南沙各片区村落旧改的推行,南沙正加大闲置土地资源的收回、整理、再利用,精准实施、合理统筹规划,此动作力度前所未有。究其原因,这是在与时间赛跑。随着未来南沙各大开发建设平台及重点项目的逐步推进,土地收储量就是南沙最大的优势,加之得天独厚的优势区位,将进一步延伸南沙未来新兴产业战略的发展与布局,也给予未来南沙无限的想象空间。
来源:南方+
编辑:张彩玲
原创 2021-02-26
人民深圳 2021-02-26
原创 2021-02-26
原创 2021-02-26
原创 2021-02-26
评论