最新发布|深圳2035国土空间总体规划草案公示
宝安湾 2021-06-11
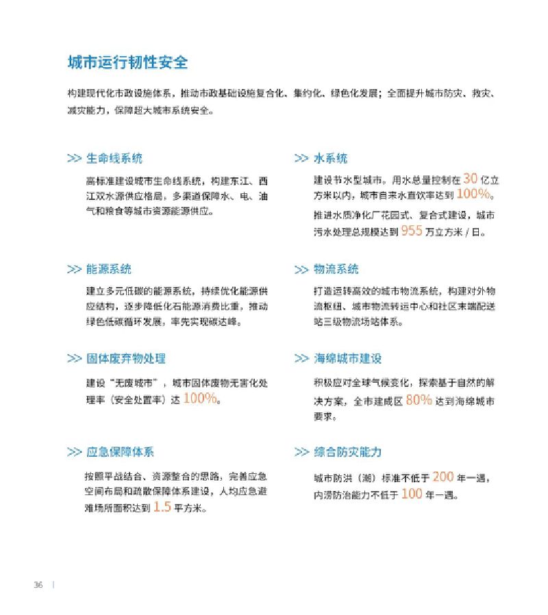
点击图片,滑屏查看,效果更佳。
来源:
深圳市规划和自然资源局
编辑:谢俊
评论
推荐阅读
关于号召广大青年、共青团员、少先队员、志愿者留深过节的倡议书
宝安湾
2021-06-11
最新提醒!端午期间广东疫苗接种照常进行
宝安湾
2021-06-11
王伟中:认真学习贯彻习近平总书记对职业教育工作重要指示精神 打造深圳职业教育高地
宝安湾
2021-06-11
培养分类习惯 引领绿色风尚——宝安区生活垃圾分类系列报道之好家庭素描
宝安湾
2021-06-11
深圳市交通运输局发布2021年端午期间出行指引
宝安湾
2021-06-11
评论