读特 2021-03-04
据国家新闻出版署官网消息,3月3日,全国古籍整理出版规划领导小组办公室公布了首批向全国推荐经典古籍及其整理版本。
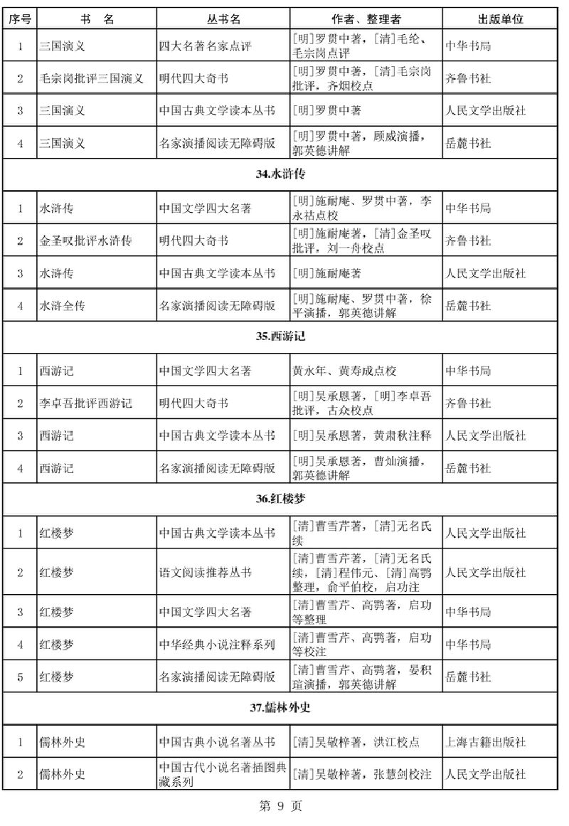
消息称,为进一步规范古籍普及工作,充分发挥优秀古籍整理图书传承和弘扬中华优秀传统文化的重要作用,全国古籍整理出版规划领导小组办公室组织开展经典古籍版本推荐工作,为广大读者遴选中华优秀传统文化的“最要之书”“最善之本”。首批向全国推荐的40种经典古籍及其179个优秀整理版本现予公布。
据介绍,首批推荐的经典古籍为具有较强典范性、传承性的古代文化典籍,其中既包括反映中华优秀传统文化经久不衰核心理念的原典,也涵盖为广大群众喜闻乐见的名家名作。推荐的经典古籍优秀整理版本遵循古籍整理出版规范,所据底本精善,校勘精良,注译准确,质量上乘,覆盖文本整理本、高级读本、一般读本和选本等多种类型,注重普及,兼顾提高,努力满足不同层次读者的需要。
全国古籍整理出版规划领导小组办公室强调,此次经典古籍版本推荐工作历经前期调研、版本征集、专家初评、样书征集、专家终评等多个环节,始终坚持专家评价、群众认可、市场检验相统一的原则。下一步,全国古籍整理出版规划领导小组办公室还将认真总结经验,创新工作方法,形成分批分次推荐的长效工作机制,成熟一批公布一批,将经典古籍版本推荐工作推向深入。
附:首批向全国推荐经典古籍及其整理版本










原创 2021-03-03
原创 2021-03-02
原创 2021-03-01
宝安日报 2021-02-26
原创 2021-02-23
评论